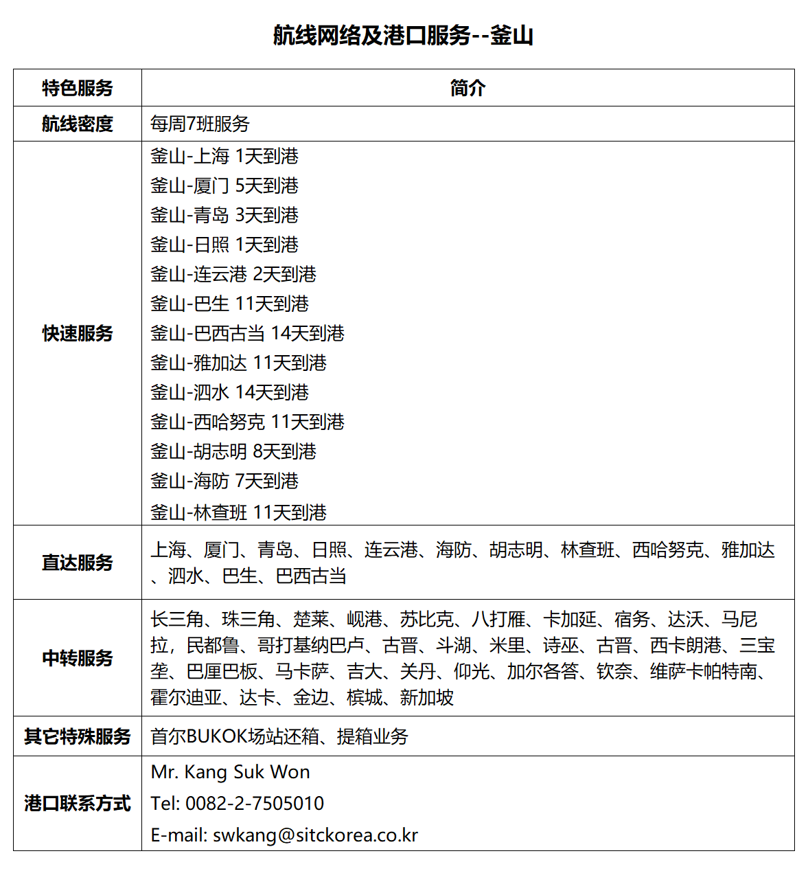
港口特色


 



19釜山.png